網站首頁
走進鵬(peng)博
産品展示
環境(jing)試驗機類
疲勞/壽(shòu)命類
拉壓/機械類(lèi)
跌落/振動類
光學(xue)/影像儀類
電池類(lèi)
綜合類
安全頭盔(kuī)
鵬博業務
生産銷(xiao)售
定制研發
維修(xiū)保養
設備租賃
新(xīn)聞資訊
鵬博新聞(wén)
業界資訊
經驗分(fen)享
人才招聘
聯系(xì)我們
産品展示
環(huan)境試驗機類
疲勞(lao)/壽命類
拉壓/機械(xiè)類
跌落/振動類
光(guang)學/影像儀類
電池(chí)類
綜合類
安全頭(tou)盔
當前位置 :
網站(zhan)首頁
>>
産(chan)品展示
>>
環境試驗機(jī)類
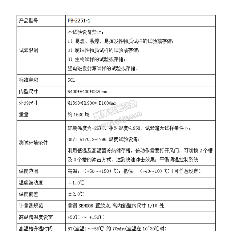
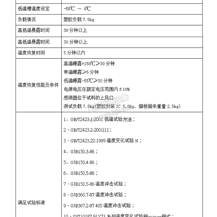
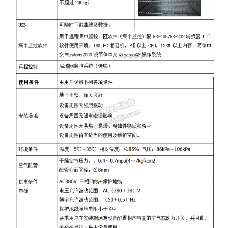
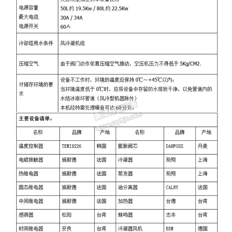
冷熱沖擊試驗(yàn)箱(三廂)
測試零部件及材(cai)料在瞬間下經極(ji)高溫及極低溫的(de)連續環境🚩下,因熱(rè)脹冷縮所引起的(de)化學變化或🚶♀老板吻我🚩下身好爽到高潮🌈️物理(lǐ)傷害。
总 公 司
急 速 版
WAP 站
H5 版
无线端
AI 智能
3G 站
4G 站
5G 站
6G 站